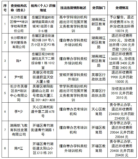
红网时刻新闻9月16日讯(记者 贺卫玲)为贯彻落实中央“双减”政策精神,进一步规范校外培训机构经营行为,净化校外培训市场环境,切实保障学生和家长合法权益,长沙市持续加大校外培训行政执法力度,依法对违规校外培训行为予以行政处罚。截至2025年8月31日,全市共对校外违规培训立案31起,已完成行政处罚22起,罚没金额共计57.51万元,退还所收费用39.58万元。另有9起案件正在依法办理中。
市教育局将行政处罚情况予以通报,希望全市各校外培训机构从业人员引以为戒,强化自律意识,坚持依法依规、诚信经营;同时,也提醒广大家长和学生提高辨别能力,加强防范意识,积极参与监督举报,共同营造良好的教育生态。
2025年校外培训行政处罚(截至8月31日)



附咨询投诉举报电话:

来源:红网
作者:贺卫玲
编辑:胡红叶
本文为长沙站原创文章,转载请附上原文出处链接和本声明。